设为首页
|
加入收藏
+021-5971-0315 130 2016 0550
欢迎来电:全国统一服务热线
首页
关于我们
公司简介
资质认证
公司文化
产品中心
环保垃圾屋
移 动 厕 所
移 动 建 筑
厕 所 租 赁
工程案例
新闻动态
人才招聘
客户留言
联系我们
产品分类
Product classification
环保垃圾屋
单排垃圾屋
双排垃圾屋
备桶垃圾屋
升降垃圾屋
地埋垃圾屋
其他垃圾屋
装配式移动厕所
单元式厕所
装配式厕所
车载式厕所
拉臂式厕所
巴士式厕所
其他式厕所
厕 所 租 赁
装配式移动建筑
驿站
清洁楼
道班房
办公楼、人才公寓、学校
岗亭
其他
行业资讯
电话:+021-5971-0315
传真:+021-59710800
地址:上海市青浦区外青松公路5328号
QQ:1299902388
咨询热线:
130 2016 0550
行业资讯
位置:
首页
> > 行业资讯
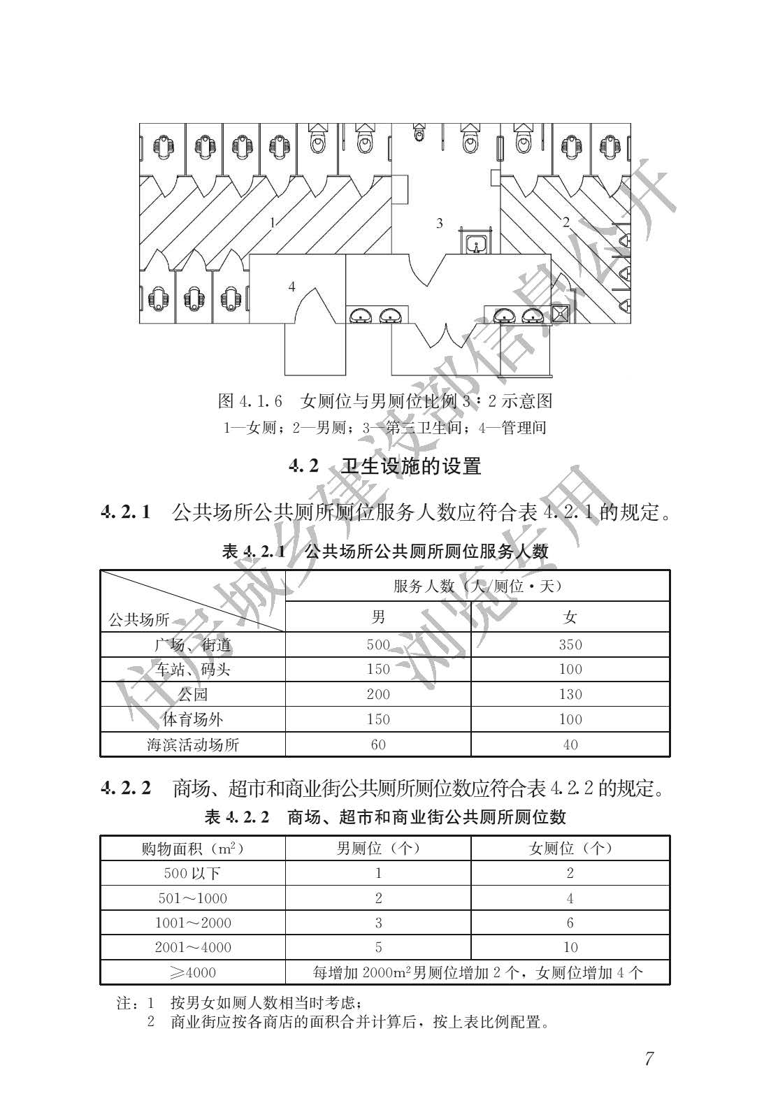
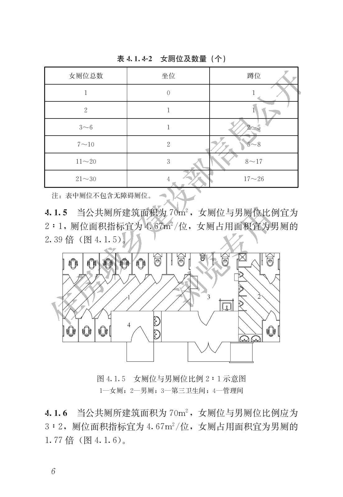
住房城乡建设部关于发布行业标准《城市公共厕所设计标准》的公告
发表时间:
2021-07-04
阅读次数: 字体:【
大
中
小
】
上一篇:
没有了
下一篇:
住房城乡建设部关于做好推进“厕所革命”提升城镇公共厕所服务水平有关工作的通知
在线客服
客户服务
在线留言
分享到...
110
扫描二维码